Rehabilitación de inmueble para dos viviendas de promoción pública
abalo alonso arquitectos. Elizabeth Abalo, Gonzalo Alonso Rúa Nova 75, Betanzos, A CoruñaLos nuevos usos y costumbres, unidos a las diferentes actualizaciones legislativas, condicionan la rehabilitación de este inmueble del siglo XIX situado en el casco histórico de Betanzos.
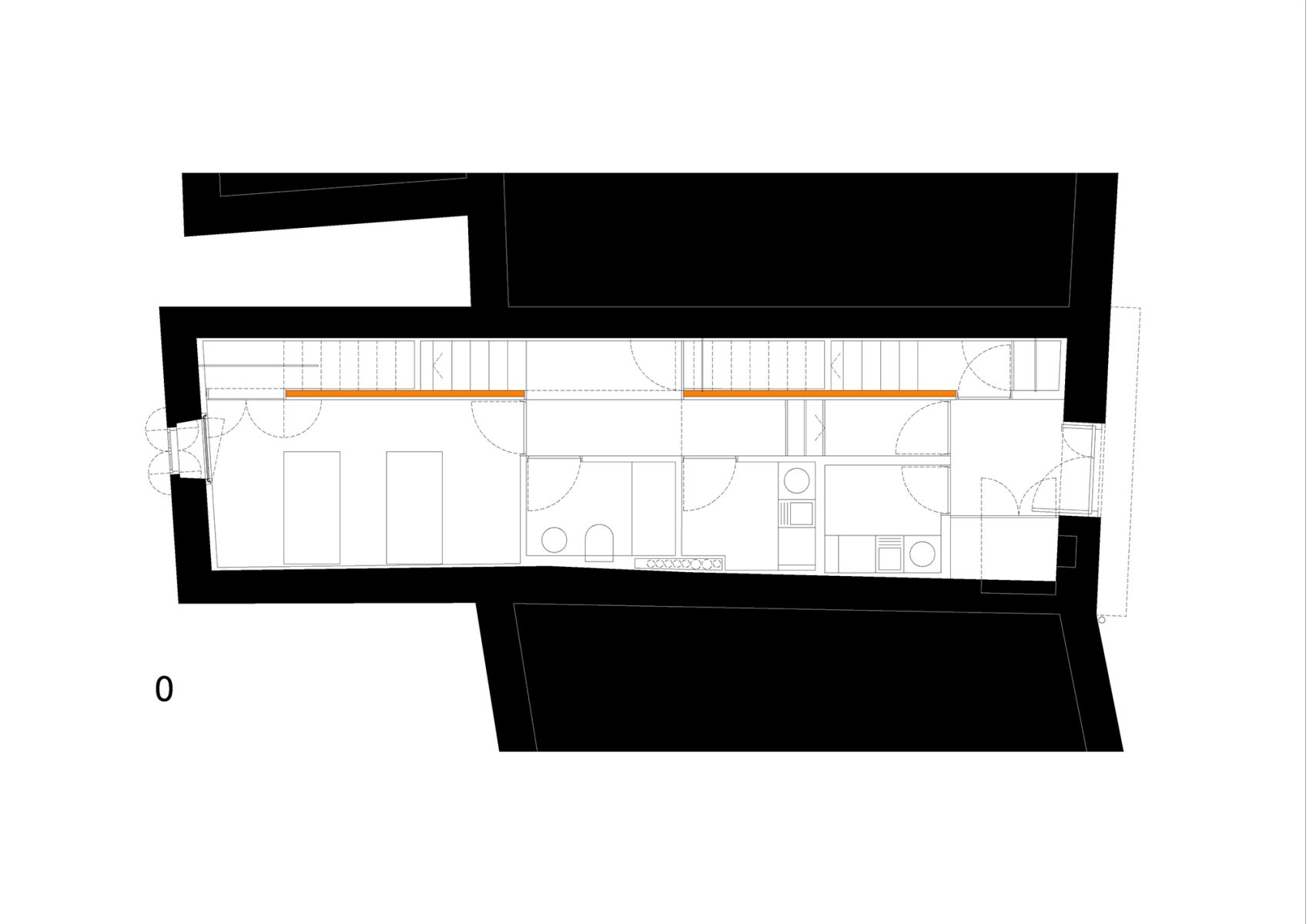
La superficie útil por planta, una vez descontado el núcleo de comunicaciones, es insuficiente para ubicar una vivienda independiente por nivel. La superficie total, incluido el núcleo en esta ocasión, excede la máxima autorizable para una vivienda única de protección social que ocupase todo el volumen disponible. Se opta entonces por dos viviendas superpuestas, de dos niveles cada una, con acceso directo desde el portal común.
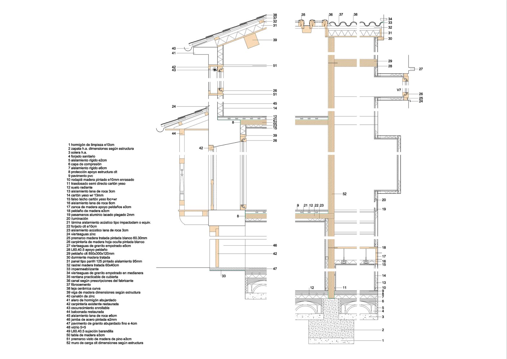
Un muro portante de madera contra laminada genera una división longitudinal intermedia, en toda la altura, que permite ubicar las escaleras o particularizar pequeños espacios que se incorporan a las diferentes estancias. Un patinillo de instalaciones, al que se adosan lavanderías, aseos y cocinas incorporadas a las estancias públicas, recorre verticalmente la zona central.
Los forjados se resuelven también con madera contra laminada para conseguir el menor espesor posible y adaptarse a los alzados protegidos preexistentes. Se aíslan acústicamente, con falsos techos colgados entre viviendas, y se incorpora suelo radiante.
Se conservan las carpinterías exteriores existentes, reponiéndolas cuando se encuentran en mal estado, y se añaden unas nuevas, por el interior, también de madera, con hoja oculta y vidrio con cámara. La tabiquería se resuelve con paneles de cartón yeso, resistente al agua o al fuego según su posición y los pavimentos son flotantes de PVC.
